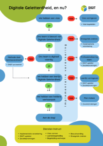
Tijdens de gesprekken op scholen krijgen we steeds vaker de vraag hoe je digitale geletterdheid kan implementeren. DIGIT-po biedt de scholen de mogelijkheid om hier op hun eigen manier vorm aan te geven, maar welke keuzes maak je en hoe neem je het team mee in dit traject? We hebben een stroomschema beschikbaar om dit te verhelderen.
Stroomschema digitale geletterdheid
Door de stappen van het stroomschema te doorlopen, krijg je een beter beeld waar je als basisschool in het proces van implementatie bent.

Verschillende diensten
Mocht je er alsnog niet uitkomen, bieden wij verschillende diensten om je op weg te helpen.
- Implementatie verankering
- DIGIT-updater
- (Locatie)trainingen
- Visie vormen
- Leerlijnbegeleiding
- Begeleiding werkwijze
- Bewustwording
- Draagvlak creëren
Meer over DIGIT-po
DIGIT-po is dé complete leerlijn voor het aanleren van digitale geletterdheid in het basisonderwijs. De lesmethode is beschikbaar voor zowel de onderbouw als de bovenbouw.
Voor meer informatie en prijzen
