Het belang van digitale geletterdheid in het onderwijs is onmiskenbaar. Toch is het breed implementeren van digitale geletterdheid op scholen een uitdaging:

Visies raken op de achtergrond en er ontbreekt concrete richting voor implementatie.
Onzekerheid bij leerkrachten over eigen technische vaardigheden belemmert de aandacht voor digitale vaardigheden.
Ook ontbreekt op veel scholen een duidelijke link tussen digitale geletterdheid en het curriculum.

Hierdoor worden er geen stappen gemaakt en blijft digitale geletterdheid doelloos ronddobberen in de school. Daarom heeft DIGIT een begeleidingstraject ontwikkeld om scholen te helpen bij het verankeren en implementeren van digitale geletterdheid binnen jouw school.

Implementatieverankering

Implementatieverankering klinkt wellicht complex, maar het is eigenlijk simpel. Wij hebben onze expertise op het gebied van digitale geletterdheid gebruikt om een begeleidingstraject te ontwikkelen. Tijdens dit proces helpen we jou en jouw collega’s met het bepalen en bewaken van een visie en concrete doelen. Daarnaast zorgt het traject ervoor dat iedereen de benodigde vaardigheden en kennis heeft om actief bezig te gaan met digitale geletterdheid in de klas.

Het begeleidingstraject heeft vier peilers:

  • een teamgesprek voor bewustwording met betrekking tot digitale geletterdheid;
  • een adaptieve 0-meting om leerkracht- docentniveau te bepalen;
  • het opstellen van een maatwerk leerlijn;
  • een starttraining van DIGIT-po of DIGIT-vo leerlijnbegeleiding;
  • begeleiding op werkwijze (zelfstandig, geïntegreerd, projectmatig) en evaluatiemomenten.

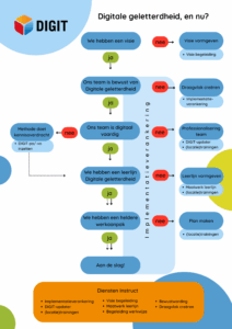
Stroomdiagram DIGIT

 

Spreekt dit traject je aan en wil je in contact komen met een adviseur om vrijblijvend de toepasbaarheid op jouw school te bespreken?

Contact